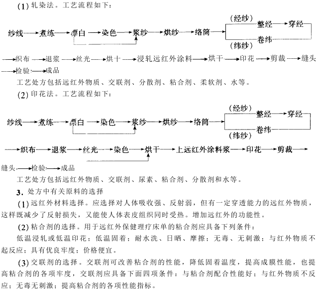
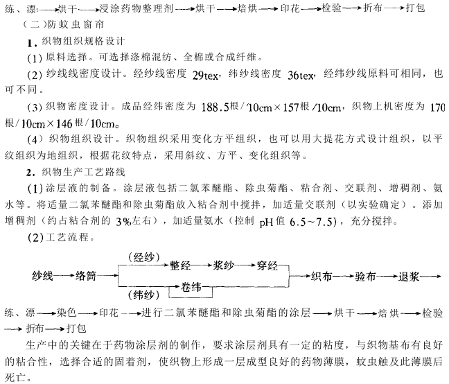
一、抗菌织物设计实例
(一)抗菌非织造布的设计与生产
1.生产方法及工艺流程
(1).生产方法。可采用纺丝成网法、热轧法、水力喷刺法等工艺。







版权声明
本文仅代表作者观点,不代表本站立场。
发布的有些文章部分内容来源于互联网。如有侵权,请联系我们,我们会尽快删除。
- 上一篇: 【两会】首场“部长通道”信息量大,纺织业要抓住机遇
- 下一篇: 药物织物设计与生产工艺要点
一、抗菌织物设计实例
(一)抗菌非织造布的设计与生产
1.生产方法及工艺流程
(1).生产方法。可采用纺丝成网法、热轧法、水力喷刺法等工艺。







本文仅代表作者观点,不代表本站立场。
发布的有些文章部分内容来源于互联网。如有侵权,请联系我们,我们会尽快删除。