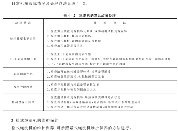
1.紧式绳洗机的维护保养 紧式绳洗机维护保养方法见表4-1。
本文仅代表作者观点,不代表本站立场。发布的有些文章部分内容来源于互联网。如有侵权,请联系我们,我们会尽快删除。
功能性面料_阻燃面料_复合面料_涂层面料_防紫外线面料
https://www.cntff.com/
Powered By 城南二哥
阻燃面料
复合面料
抗菌面料
涂层面料
防紫外线面料
透湿透气面料
防水透气面料
三层复合面料
羽绒服面料
冲锋衣面料
登山服面料
现 货 面 料
免责声明
后台登陆
关于二哥
联系二哥
用手机扫描二维码
关注功能性面料网