跨境电子商务是指分属不同关境的交易主体,通过电子商务平台达成交易、进行电子支付结算,并通过跨境电商物流及异地仓储送达商品,从而完成交易的一种国际商业活动。简言之,就是通过跨境电商平台进行外贸进出口业务。本文对我国跨境电商贸易发展现状及跨境电商出口未来发展趋势进行简要分析,涉及的跨境电商主要包括B2B和B2C两种方式。
跨境电商新业态发展概况
01跨境电商贸易快速发展
近年来,我国跨境电商规模快速增长。根据中国海关数据,2020年通过海关跨境电子商务管理平台验放的进出口清单达到24.5亿票,同比增长63.3%,进出口额达1.7万亿元,同比增长31.1%,与2015年相比,5年增长了10倍。另据商务部有关信息,我国外贸综合服务企业已超过1500家,海外仓数量超过1900个(其中北美、欧洲、亚洲地区占90%)。2021年1~6月,我国跨境电商进出口额达8867亿元,同比增长28.6%,其中出口6036亿元,同比增长44.1%,高于同期全国货物贸易出口额增速5.5个百分点。2015年以来,国务院分5批设立了105个跨境电子商务综合试验区,从区域上基本覆盖全国,形成了陆海内外联动、东西双向互济的跨境电商发展格局。
从跨境电商结构来看,2019年,在纳入海关监管的跨境贸易中,B2B交易规模约占八成,B2C约占两成;东部沿海地区处于领先地位,其中广东省规模远高于其他省市;跨境出口贸易主体从大型电商平台逐渐向品牌企业演变,更加注重以消费者为核心、以数据流为驱动力,提升产品品质与创新性,强化供应链快速响应能力,提高物流效率和掌控力。
02出口平台处于“成长期—成熟期”过渡阶段
进口跨境电商竞争格局较为明朗,2019年,淘系平台(天猫国际+网易考拉)以52.1%的市场份额占据绝对龙头地位。而出口跨境电商整体来看目前尚未形成稳定发展格局,平台型电商、独立站、三方平台卖家等主体模式百花齐放,集中度较低,正处于孕育各类型头部电商的过渡期,参与竞争的主体较多,也必然会有相当一部分被淘汰出局。
出口电商B2B模式下,平台型电商现阶段处于龙头地位,为出口企业与境外采购商提供网上交易和洽谈平台,赚取佣金报酬,比如阿里巴巴国际站、敦煌网等。出口电商B2C模式下,有亚马逊、速卖通等大型平台,有安克创新、傲基科技等同时依托线下实体、电商平台和独立站的三方平台卖家,也有SHEIN、ZAFUL等独立站卖家。上述模式各有优缺点,入住大型平台可享受平台客户资源,但是若产品和品牌优势不突出,则容易被其他产品信息覆盖,且难以自主掌握消费者信息;三方平台类似于全渠道运营,能够提高产品渗透率,分散经营风险,但需要投入大量资金,组建专业团队,回报周期相对较长;独立站能够自主掌握并挖掘消费数据,掌控营销方式,但需要具备专业的网络平台建设和运营能力,前期积累用户流量比较难,且需要通过品牌和产品提高用户留存转化。
跨境电商出口流程及报关方式
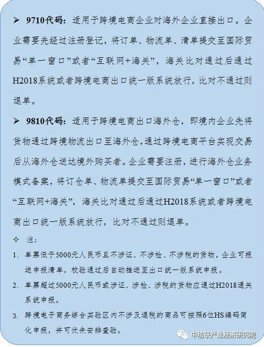
B2B是指境内企业通过跨境电商平台与境外企业达成交易后,通过跨境物流将货物直接出口至境外企业或海外仓,企业可根据自身业务类型选择海关监管方式代码“9710”或者“9810”向海关申报。2021年7月1日起,跨境电商B2B出口监管试点在全国海关复制推广。B2B跨境电商海关监管申报方式详见下表:

B2C是指境内企业通过跨境电商平台与境外消费者达成交易,通过跨境物流将货物运送至境外消费者或者海外仓,物流方面主要采用航空小包、邮寄、快递等方式,纳入海关登记的较少,其报关主体一般是邮政或快递公司,可根据商品性质选择海关监管方式代码“9610”或“1210”方式向海关申报。B2C跨境电商海关监管申报方式详见下表:

跨境电商出口发展趋势展望
01跨境电商出口迎来历史性发展机遇
新冠肺炎疫情发生后,社交隔离、实体零售渠道受阻使全球消费者更深刻感受到网络购物的便利,线上购物习惯在后疫情时代或将永久保留。2020年,全球电子商务用户数量同比增长9.5%,达到34亿人。根据Euromonitor和德勤数据,2020年美国、欧盟电商用户渗透率已分别达77%、72%,美国消费者服装和鞋类商品网络销售比例由疫情前的25%增长至2021年的30%。
得益于稳定的经济政治环境、完备的工业体系、快速响应的供应链,我国为全球提供品类丰富且具有高性价比的商品,深得海外消费者的青睐。根据全球跨境电商主要支付机构Paypal统计,我国已成为全球大的B2C跨境电商交易市场,全球约有26%的支付交易发生在大陆地区,美国占21%位居第二,其后是英国、德国和日本。一份全球化智库调查(来自美国、英国、德国、西班牙、法国的5005份问卷)显示,服饰鞋袜是跨境采购频率高的品类,同时也是初次体验网络购物消费者的首选品类,且75%的受访者表示疫情后仍会继续在线上购买服饰鞋袜。
线上消费习惯的形成与我国强大的消费品供给能力相碰撞,使得跨境电商成为我国企业“出海”新模式,企业纷纷加速全球化数字渠道铺建,加之“无票免税”、“清单核放、汇总申报”等报关、投资便利化措施,以及鼓励建设海外仓等一系列支持完善跨境电商的政策陆续出台,跨境电商在资本市场的热度也快速提升。2021年1~6月,共有7个跨境电商平台获得12.5亿元融资,其中有4个是快时尚消费品出口电商,品类包括原创服饰、泳装、真丝服饰、家居产品等。
02未来三大关注方向
独立站将成为更多品牌企业实施数字化运营的选择。在第三方平台运营成本上涨的外因和进一步挖掘消费者数据的内因作用下,自建独立站成为品牌企业深层次沉淀流量、挖掘消费大数据、运用社交媒体的首选。根据《2020年雨果网第二季度跨境电商行业调研报告》,26%的外贸企业选择自建独立站。另外,随着以Shopify为代表的SaaS服务平台增多,建设独立站的门槛大大降低,中小卖家能够选择同步开启独立站,尤其是面向东南亚、中东、印度、俄罗斯等新兴电商市场的独立站或将成为阶段热点。虽然独立站更便于卖家精准营销,增加消费粘性,实施数字化变革,但是想要在集中度不断提升的竞争环境中生存,需要企业不断提升经营差异化水平、产品创新活跃度和物流服务的效率和体验感。
跨境物流效率关注度日益提升。跨境物流是跨境电商发展的重要支撑,也是提升消费体验的关键环节。根据Ipsos和Paypal联合发布的相关报告显示,接近1/4的全球网购消费者认为配送速度是影响他们选择平台时的关键考量。此外,电商企业会对物流费用、出仓速度、配送效率、异常情况处理能力等综合考量,选择满足自身需求的物流商。建设高水平海外仓是提升物流服务质量的有效途径,在政策支持的红利下,传统物流企业、跨境电商平台、独立站卖家建设海外仓健全跨境物流管理体系的积极均将提升,行业竞争将趋于激烈。
合规要求加速完善。《电子商务法》已于2019年开始实施,全国电子商务质量管理标准化委员会审查通过了跨境电子商务产品质量评价结果交换指南、产品追溯信息共享指南、在线争议解决单证规范、出口商品信息描述规范、出口经营主体信息描述规范等五项国家标准。一系列跨境电商法规的出台在商品安全、税收、物流、售后等方面作出了明确规定,加强了卖家、物流企业和海关在通关、退税、结汇等方面的标准化信息沟通,区块链技术的运用也将助力产品来源可溯,责任可究,使企业有章可循,同时加强对消费者的权益保护,促进跨境电商行业规范化发展。此外,在我国2020年与美国签署的经贸协议中,对电子商务涉及的知识产权侵权问题做出了相应规定。协议要求双方应对存在知识产权侵权问题的主要电子商务平台采取有效行动(包括有效的通知和下架制度),对盗版(假冒)产品的生产、出口、销毁以及边境执法行动也做出了详细规定。未来,在国内国际双重力量的推动下,中国跨境电子商务市场合规化进程明显加速。
AAASDFDNHGCXE版权声明
本文仅代表作者观点,不代表本站立场。
发布的有些文章部分内容来源于互联网。如有侵权,请联系我们,我们会尽快删除。
- 上一篇: 新疆乌苏:高温影响有限 棉花长势良好
- 下一篇: 绒毛供给配置平稳 有效推动乡村振兴



