一、概述
由于剑杆头型较多,每型剑杆头具体的使用方法均有所差异,但其使用中的注意事项基本一致,其使用好坏都会直接影响织物好坏与机物消耗的情况,而剑杆头使用质量的好坏,除与剑头本身制造、装配质量、日常维护有关外,还与整机剑头调整有关(动程、释放板、导钩、吸风装置、剑带安装等),为了配合好广大用户正确使用好剑杆头,正确判断与剑头有关的纬向故障,应仔细参照剑杆头上机时的注意事项。
二、剑杆头上机前注意事项
(1)用手感、目测检查剑杆头外观是否光滑,有无废边、毛刺、裂纹。
(2)用纱线模拟经纱通过剑头背部,应无钩纱现象。
(3)用手开启开合器、压纱板,模拟释放板工作状态,检查剑头开合是否灵活,无滞涉感觉。
(4)装剑带前先将400号砂纸将剑带、剑头(含底板)所有毛刺尖边打磨光滑(但不要磨太多),然后再用800号细纱纸重新打磨光滑,使所有与经纬纱接触的部分无毛刺,不致钩断经纬纱。
(5)将剑头用螺丝钉固定在剑带上,为使螺钉容易旋进,可将螺钉先泡油,剑头剑带固定后,从侧面观察必须保证二个剑头在同一水平线上(图13-1),如果安装不准确,剑头上翘,则剑头在纵向将会出现磨损或不能投纬。

(6)对原已使用过的老剑带上更换新剑头时,必须注意检查剑带磨损情况,按主机厂要求进行更换。例如SM93织机规定剑带宽度已减小0.5mm、厚度减小0.5mm,二齿孔间宽度减小2mm时,必须要进行更换新剑带后才能再更换新剑头。例如FAST织机(图13-3)规定剑带大磨损处厚度H不能薄于1.0mm,剑带孔长度F不得超过5.25mm。

三、剑头上机后注意事项
(1)在调整左剑头左开合板A的位置时,注意左剑头通过时其压线板只要能打开1mm就足够了,避免左剑头造成不必要的磨损,如图13-4所示。

(3)综框综平时间调整的好坏,也直接影响到剑头使用寿命的长短,如果平综时间太早,在剑头离开织口时,下层经纱已把剑头抬起,导致剑头提早磨损,所以平综应稍延后为宜,但具体时间还要根据织物品种主机的规定而定。
(4)导钩的正确安装调整直接影响剑头剑带的使用寿命,用户必须根据主机厂使用维护说明书要求安装导钩更换导钩。
(5)活动导轨与固定导轨构成的剑带剑头工作运行的通道,其直线度调整的好坏,固定导轨与钢筘的佳距离(好保留2mm),直接影响剑头剑带的寿命,具体的调整方法按主机厂
调试说明书执行。
为了保证剑头正常使用,维修工必须每月用定规检查轨道的直线度。应经常检查剑头、剑带在轨道中自由滑动情况和剑带与导轨之间的横向间隙,间隙要求尽量小,并按上机说明书进行调整,或抽出剑头剑带,观察剑头使用磨损状态,及时更换剑头上的损坏件(如弹簧、螺丝、开合器、底板等)。
(6)有底板的剑头必须注意其磨损情况,按说明要求定期更换,如不更换则剑头会迅速损坏,纬纱难以交接,甚至右剑头会碰到导钩造成织造事故。在换底板时好换上新螺钉,或将原装在这个位置上的螺钉安装上,不要装错。
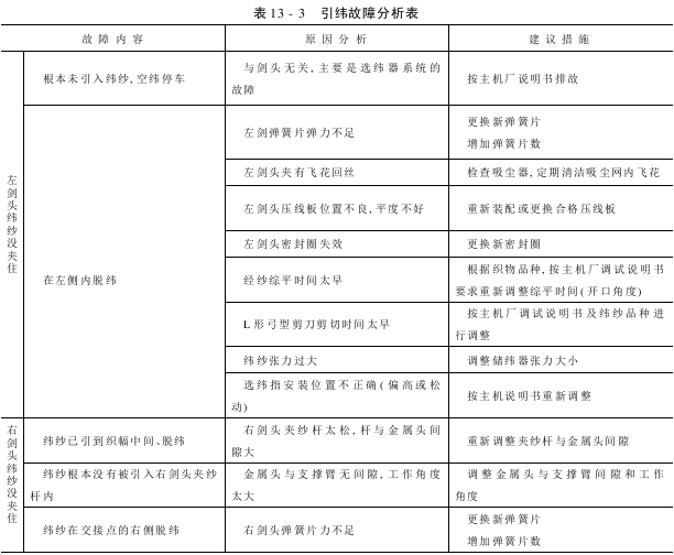
四、剑头引纬故障分析表
织造过程中,常出现左右剑头交接失误等纬向故障,原因多种多样,有的是调整问题,有的是剑头本身问题,现将综合情况见表13-3。




版权声明
本文仅代表作者观点,不代表本站立场。
发布的有些文章部分内容来源于互联网。如有侵权,请联系我们,我们会尽快删除。
- 上一篇: 黄梅做大纺织服装产业 承千丝万缕 织锦缎红绸
- 下一篇: 剑杆头的类型与技术要求



