-
杭州市蚕桑技术推广总站赴淳安开展调研服务活动
近日,杭州市蚕桑技术推广总站蚕桑服务队有关专家赴淳安开展调研服务活动,省农科院蚕桑与茶叶研究所、嵊州陌桑高科股份有限公司相关领导和专家应邀参加调研服务。 调研服务组实地走访了杭州市千岛湖蚕种有限公司下姜基地、淳安县浪川乡联欢村蚕桑种业基地,详细了解了基地桑园建设、省力化养蚕设施设备建设情况并与基地技术人员就人工饲料蚕...
-
石狮市染整同业公会驰援疫情防控一线
为助力筑起抗击疫情的“铜墙铁壁”,石狮市染整同业公会向疫情防控一线捐赠防控物资,并火速组织捐款活动,充分展现了印染从业者勇于担当、共赴时艰的精神,为打赢疫情歼灭战作出了贡献。 石狮市染整同业公会的捐赠活动秉承多方位覆盖原则,捐助范围由城镇覆盖到农村,捐助对象由一线医护人员覆盖到后勤保障和隔离人员,捐助方式包括直接捐...
-
马来西亚推动“时尚、纺织暨成衣联盟”成立
马来西亚国际贸易暨工业部长达勒雷京(DarellLeiking)顷于马来西亚投资发展局(MIDA)举办的“塑造未来的时尚与技术”为主题的活动中推动马来西亚“时尚、纺织暨成衣联盟”(FMFTA)的成立。该典礼共吸引200余名包括产业专家、设计师及协会代表等与会,活动中包括相关时装技术演讲与展示。2018年马来西亚贸工部提出将马来西亚纺织成衣产业所有公协会组织起来的想法。FMFTA将代表马来西亚纺织成衣产业的整合。FMFTA将在建立更强大的综合生态系统方面发挥至关重要的作用,并邀请多个利益相关者的参与。人才、技能和创新...
-
Sodra开发回收棉和聚酯混纺织物抽离新技术
Sodra在回收大量二手棉和其他混纺织物以重制新的服装和纺织品取得技术突破。瑞典大的森林业主协会Sodra已开发出一种可将棉和聚酯混纺织物抽离出棉花和聚酯的新方法,此举有助于自混纺布料中进行大规模纤维回收的优势条件。纺织品回收再利用的主要障碍之一是布料通常是由材料混纺而成,Sodra指出,目前世界上没有人可以大规模回收混纺织物中的纤维。Sodra在瑞典南部拥有约52000名森林业主会员,该协会一直投入在开发和投资将木材中的纤维素纤维与大量废弃纺织品混纺一起的工业制程。该报告指出,其研发成果是打造“一种全新的原材料,...
-
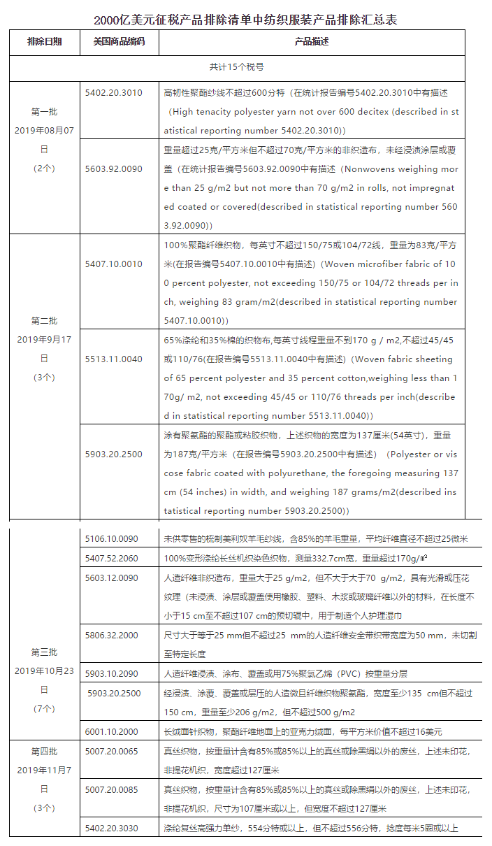
美国发布亿美元征税产品第四批排除清单
美国当地时间11月7日,美国贸易代表办公室(USTR)公布第4批2000亿美元加征关税商品清单项下的产品排除公告,本次排除共涉及36项产品,其中包括纺织服装产品3个税号。截至目前美方已发布4批2000亿产品排除清单,其中第1批涉及2个纺织服装产品税号,第2批涉及3个纺织服装产品税号,第3批涉及7个纺织服装产品税号,共计15个纺织服装产品税号。被排除的产品在出口美国时将不再被加征301关税。排除有效期可追溯至2000亿清单生效之日——2018年9月24日。本次公告中列明的被排除产品的有效期为2018年9月24日至20...
-
本成衣市场关键销售和采购趋势
日本不仅是全球大成衣市场之一,也是大服装进口国之一,该市场为时尚品牌和零售商提供新的发展机遇。来自Delaware大学的JuliaHuott和ShengLu深入研究日本的销售和采购模式,及一些独特之处。日本是全球大成衣市场之一,2018年服装市场销售额达670亿美元,仅次于欧盟(3800亿美元)、美国(2840亿美元),位列第三。日本跟其他已开发经济体一样,多数本地消费服装来源来自进口,这让全球时装公司和采购代理商看准日本是一个具备巨大采购力和营销商机的国家。据新市场和贸易数据,该份对日本成衣市场及其采购模式的深入...
-
印尼对进口纱线征收临时保障措施税
2019年11月6日,WTO保障措施委员会发布印尼代表团于2019年11月5日向其提交的保障措施通报。印尼保障措施委员会对进口合成纤维纱线和人造短纤维纱线(缝纫线除外)(Yarn(otherthanSewingThread)ofSynthethicandArtificialStapleFibres)作出保障措施初步裁决,建议对涉案产品征收1405印尼盾/公斤的临时保障措施税,有效期为200天。涉案产品的印尼税号为5509.22.00、5509.32.00、5509.51.00、5509.53.00、5510.12....
-
印尼对进口窗帘征收临时保障措施税
2019年11月6日,WTO保障措施委员会发布印尼代表团于2019年11月5日向其提交的保障措施通报。印尼保障措施委员会对进口窗帘(包括帷帘)、百叶窗、床帷及其他装饰用织物制品(Curtains (IncludingDrapes), Interior Blinds, Bed Valances, and Other Furnishing Articles)作出保障措施初步裁决,建议对涉案产品征收41,083印尼盾/公斤的临时保障措施税,有效期为200天。涉案产品的印尼税号为6303.12.00、6303.19.90、...
-
美国和加拿大对中国产连帽衫实施召回
2019年11月12日,美国消费者安全委员会(CPSC)和加拿大卫生部宣布对中国产连帽衫实施召回。此次召回产品为Hooey品牌的15款儿童连帽衫。连帽衫为涤纶和棉制,带有抽绳,帽子上印有“Hooey”。尺寸分为XS、S、M、L、XL,后侧领口上的白色标签印有““Hooey”和“MadeinChina”,侧面的标签上印有服装护理说明。该产品帽子上的抽绳可能缠绕或卡在滑梯、扶手、车门等上,有造成儿童窒息的危险。该产品于2017年9月-2019年10月在美国和加拿大销售,此次召回涉及产品在美国售出约6600件、加拿大约5...
-
巴基斯坦棉纱出口价格坚挺 中国需求再度增加
近一周,巴基斯坦棉花价格下跌,但棉纱价格保持坚挺。下游纺企和国外的需求正在复苏。目前,巴基斯坦棉纱内销和出口价格稳定,虽原料价格下跌,但下游需求旺盛促使纱厂力挺棉纱报价。政府下调销售税到明年1月,国内现货交易进一步活跃。随着下游企业需求复苏,未来一段时间棉纱价格有望进一步上涨。出口方面,巴基斯坦棉纱价格保持坚挺,中国买家需求再度增加。与此同时,巴基斯坦新棉质量下降使纱厂对棉花采购不够积极,国内棉花价格继续下滑。卡拉奇现货指数单周下跌2.67%,BCI棉花和有机棉的价格也下跌。当周,巴基斯坦涤棉纱和涤粘纱价格稳定,下...






